Kubernetes service discovery in Serverless Logic Operator

The Kubernetes service discovery allows you to describe the Kubernetes resource you want to perform HTTP requests on using a custom URI. Under the hood, it will discover the network endpoint (URL) to where to make the request.

The service discovery occurs during the operator managed deployment of a workflow, or during the application startup if you are using a standalone Quarkus Workflow Project. In both cases, this feature scans all the Quarkus configurations in search of the URI pattern. Therefore, you must remember that if the application startup time matters, consider using a known static URL instead.

Following is the custom URI pattern in Kubernetes service discovery:

URI pattern in Kubernetes service discovery
kubernetes:<kind>.<version>.<group>/<namespace>/<resourceName>?<attributeName>=<attributeValue>
\________/ \____/ \_______/ \_____/ \_________/ \____________/ \______________________________/
  scheme    kind   version   group   namespace   resourceName   additional resource attributes
            \____________________/                               \__________________________/
                     GVK                                           Supported values:
                                                                   - port=<PORT_NAME>
                                                                   - label-name1=label-value1
                                                                   - label-name2=label-value2

The following scheme values are supported in the URI pattern:

  • kubernetes

  • openshift

  • knative

The following resources are supported for the Kubernetes GVK (Group, Version, and Kind):

  • services.v1

  • services.v1.serving.knative.dev

  • pods.v1

  • deployments.v1.apps

  • deploymentconfigs.v1.apps.openshift.io

  • statefulsets.v1.apps

  • routes.v1.route.openshift.io

  • ingresses.v1.networking.k8s.io

When using knative, you can also use a simplified URI like:

knative:<namespace>/<serviceName>

The above URI looks directly for services.v1.serving.knative.dev resource.

The namespace in the URI is optional, however, if namespace contains an empty value, the current namespace or context is used.

Query parameters in URI

Also known as query string. The query parameters are defined the similar way with URLs to assign value to specific attributes.

The following query parameters help the engine to be more precise when querying for a given Kubernetes resource:

  • Custom labels: The custom labels are used to filter services in case there are more than one service with the same label selector but exposing different ports. In this case, you can instruct the engine that if more than one service is found, then the engine must use the service containing the provided label.

    The label is defined with the following expression and in case of multiple labels, you can use ampersand (&):

    label-name1=label-value1&label-name2=label-value2

    Example label definition in URI
    kubernetes:pods.v1/<namespace>/<pod-name>?tier=backend

    Using the previous URI example, if there are more than one service exposing the given pod, the tier=backend label is used to filter the service. If the label does not exist, the first found service is used.

  • Custom port: The custom port is used to determine which port to use when multiple ports are configured in the target service. You can configure the port name to be queried using the following pattern:

    port=<PORT_NAME>

When you work with operator managed workflow deployments, there is no specific configuration required for the Kubernetes service discovery except by using the expected URI pattern.

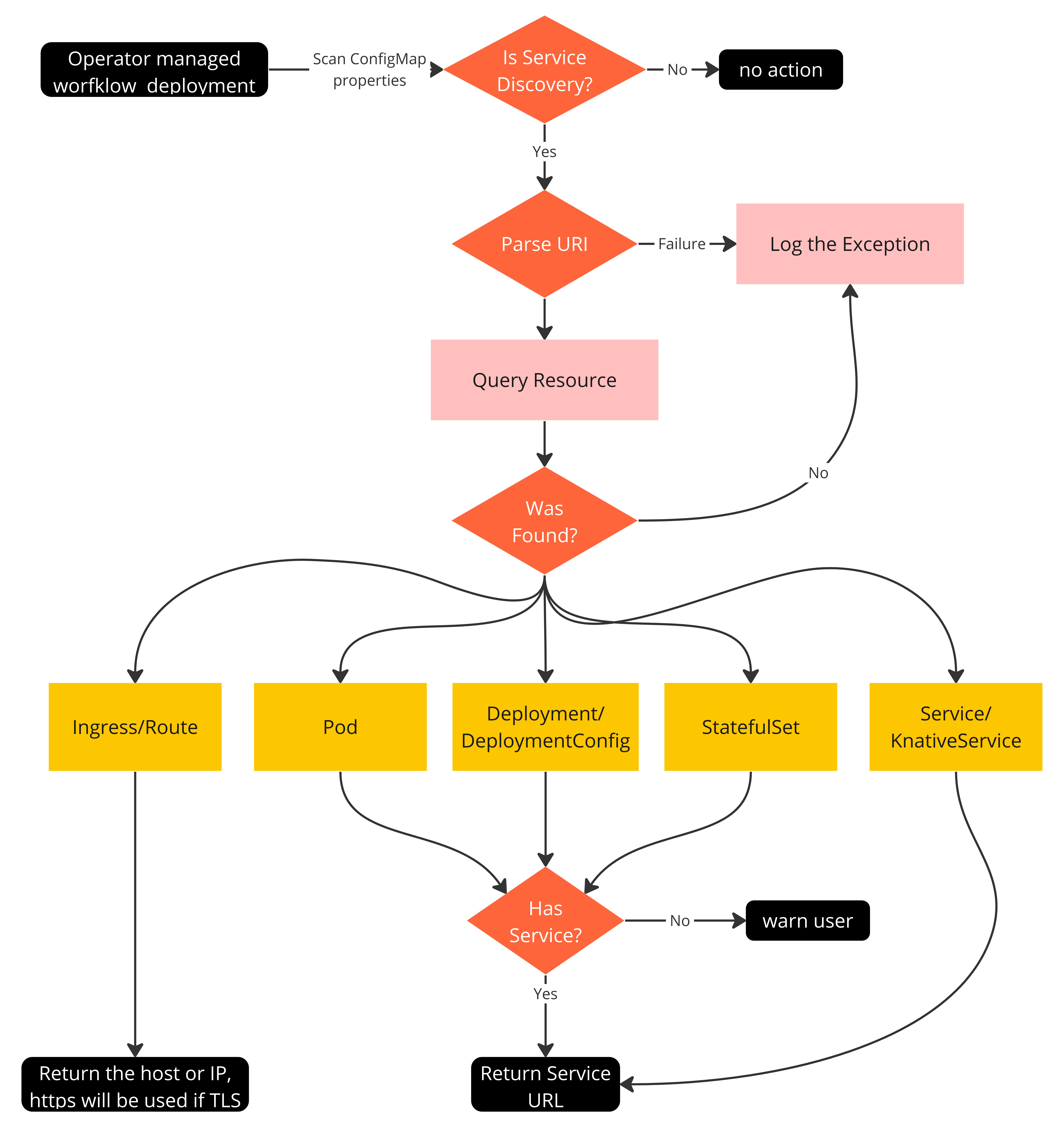
Kubernetes service discovery resolution

Based on the resource to be discovered, the Kubernetes service discovery follows specific paths as shown in the following figure:

OperatorServiceDiscovery

Example of Kubernetes service discovery in Serverless Logic Operator

The Kubernetes service discovery is performed by the operator at workflow deployment time. At this point, the operator scans the workflow configuration parameters in the associated ConfigMap, and searches for the Kubernetes URI pattern. If the URI pattern is found, the operator parses the URI, queries the Kubernetes API searching for the given resource, and overrides the given parameter with the resolved value by adding an entry in the corresponding managed properties ConfigMap.

For example, consider a workflow with the name mortgage-workflow that consumes a resource running on Kubernetes to execute financial operations implemented by the Knative Service financial-service.

mortgage-workflow ConfigMap Properties
kind: ConfigMap
apiVersion: v1
metadata:
  name: mortgage-workflow-props
  namespace: example
  labels:
    app: mortgage-workflow
    sonataflow.org/workflow-app: mortgage-workflow
data:
  application.properties: >+
    # service discovery configuration to resolve the financial-service
    quarkus.rest-client.financial_service_yaml.url=${knative:services.v1.serving.knative.dev/financial-service}
  • The service discovery URI must always be included in between ${}

Finally, as part of the deployment procedure the operator will create the following mortgage-workflow-managed-props ConfigMap, that contains all the configurations that are managed by the operator, including the service discovery properties that were calculated for the configuration above.

mortgage-workflow-managed-props ConfigMap Properties
kind: ConfigMap
apiVersion: v1
metadata:
  name: mortgage-workflow-managed-props
  namespace: example
  labels:
    app: mortgage-workflow
    sonataflow.org/workflow-app: mortgage-workflow
data:
  application-dev.properties: >
    org.kie.kogito.addons.discovery.knative\:services.v1.serving.knative.dev\/financial-service
    = http://financial-service.example.svc.cluster.local

    quarkus.rest-client.financial_service_yaml.url =
    http://financial-service.example.svc.cluster.local

    quarkus.http.port = 8080

    quarkus.http.host = 0.0.0.0

    ... other operator calculated properties

As you can see, the service discovery URI ${knative:services.v1.serving.knative.dev/financial-service} was resolved to the URL http://financial-service.example.svc.cluster.local.

  • In the URI above, the namespace example was omitted intentionally on the assumption that the mortgage-workflow and the financial-service are deployed on the same example namespace. If this is not the case, you must add the financial-service’s namespace to that URI. For example ${knative:services.v1.serving.knative.dev/finance-department/financial-service}

The mortgage-workflow-managed-props is generated by the operator, and any external change on that ConfigMap will be overwritten in the next reconciliation cycle.

Found an issue?

If you find an issue or any misleading information, please feel free to report it here. We really appreciate it!